|
Overture
Version 25
|
#include <intGenericGridCollectionFunction.h>


Public Member Functions | |
| intGenericGridCollectionFunction () | |
| intGenericGridCollectionFunction (const intGenericGridCollectionFunction &, const CopyType=DEEP) | |
| virtual | ~intGenericGridCollectionFunction () |
| intGenericGridCollectionFunction (GenericGridCollection *gridList) | |
| intGenericGridCollectionFunction & | operator= (const intGenericGridCollectionFunction &X) |
| intGenericGridFunction & | operator[] (const int grid) |
| void | reference (const intGenericGridCollectionFunction &) |
| virtual void | breakReference () |
Public Member Functions inherited from ReferenceCounting | |
| ReferenceCounting () | |
| ReferenceCounting (const ReferenceCounting &x, const CopyType ct=DEEP) | |
| virtual | ~ReferenceCounting () |
| Integer | incrementReferenceCount () |
| Integer | decrementReferenceCount () |
| Integer | getReferenceCount () const |
| Logical | uncountedReferencesMayExist () |
| virtual aString | getClassName () const |
| Integer | getGlobalID () const |
| void | setGlobalID (int id) |
| virtual void | consistencyCheck () const |
Public Attributes | |
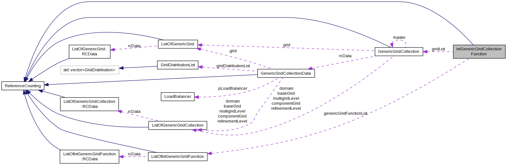
| ListOfIntGenericGridFunction | genericGridFunctionList |
| GenericGridCollection * | gridList |
|
inline |
|
inline |
|
inlinevirtual |
| intGenericGridCollectionFunction::intGenericGridCollectionFunction | ( | GenericGridCollection * | gridList | ) |
|
inlinevirtual |
Reimplemented from ReferenceCounting.
Reimplemented in intGridCollectionFunction.
| intGenericGridCollectionFunction & intGenericGridCollectionFunction::operator= | ( | const intGenericGridCollectionFunction & | X | ) |
References X.
| intGenericGridFunction & intGenericGridCollectionFunction::operator[] | ( | const int | grid | ) |
References genericGridFunctionList.
|
inline |
| ListOfIntGenericGridFunction intGenericGridCollectionFunction::genericGridFunctionList |
Referenced by intGenericGridCollectionFunction(), and operator[]().
| GenericGridCollection* intGenericGridCollectionFunction::gridList |
Referenced by intGenericGridCollectionFunction().
1.8.3